太阳成集团tyc122ccvip
学校主页
联系我们
网站首页
学院概况
学院简介
历史沿革
组织机构
学院领导
师资队伍
教师名录
高层次人才
导师名单
博士后
人才培养
本科生人才培养
研究生人才培养
科学研究
科研动态
科研概况
科研平台
科研成果
公共平台
学术交流
工作动态
国际交流合作
国内交流合作
学生工作
学工动态
自控榜样
党团建设
创新创业
学生奖助体系
党群工作
党建动态
工会教代会
学习园地
校友专栏
校友动态
知名校友
成长印记
联系信息
网站首页
学院概况
学院简介
历史沿革
组织机构
学院领导
师资队伍
教师名录
高层次人才
导师名单
博士后
人才培养
本科生人才培养
研究生人才培养
科学研究
科研动态
科研概况
科研平台
科研成果
公共平台
学术交流
工作动态
国际交流合作
国内交流合作
学生工作
学工动态
自控榜样
党团建设
创新创业
学生奖助体系
党群工作
党建动态
工会教代会
学习园地
校友专栏
校友动态
知名校友
成长印记
联系信息
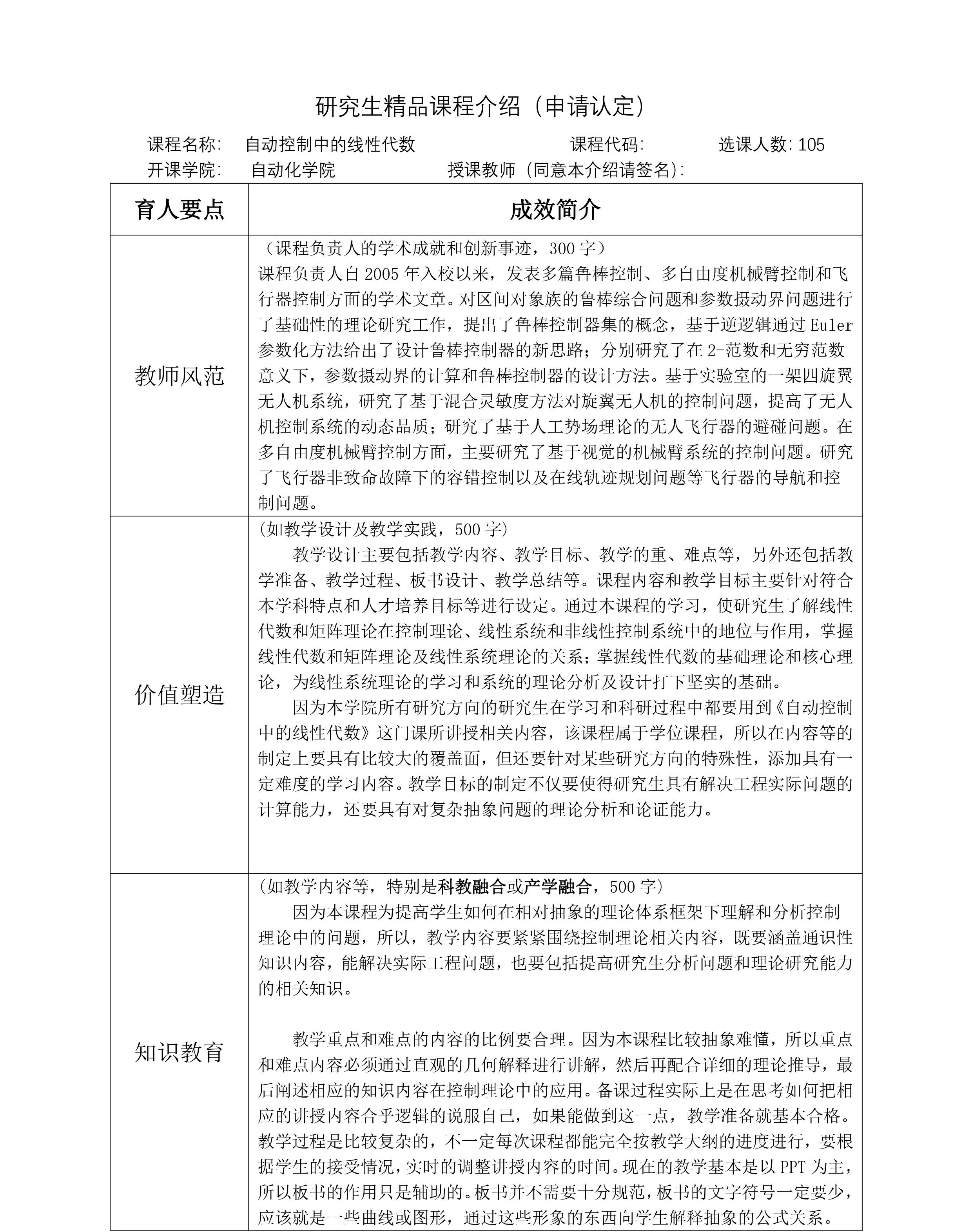
自动控制中的线性代数精品课程介绍
编辑:张超
审核:王美玲
发布日期:2019-10-17
阅读次数: